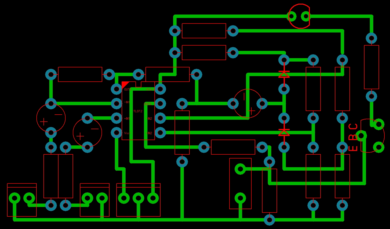
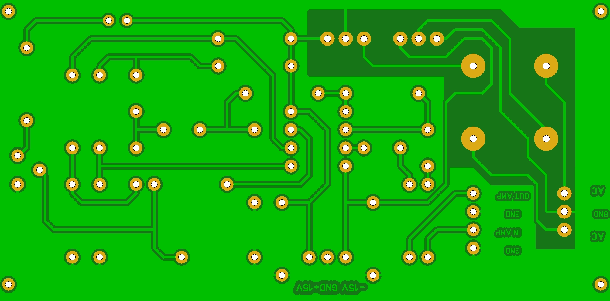
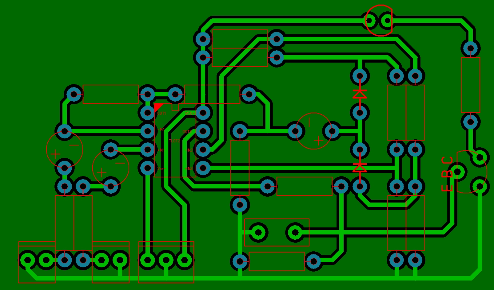
da chi posso farlo stampare e sbrogliare su PCB
Moderatore: Moderatori
- kokkopl
- Miglioratore

- Messaggi: 1255
- behance Kuchnie Warszawa
- Iscritto il: 02 nov 2006 01:00
- Scheda madre: Asus M4A785TD-V Evo
- CPU: AMD Phenom II AM3+ 720BE
- Ram: 4Gb DDR3 Ocz Reaper 1333Mhz CL9
- Scheda video: Sapphire hd4890 Vapor-X 1Gb
- HD: Maxtor 250Gb
- Alimentatore: SAPPHIRE PURE PSU 625W Modulare
- Raffreddamento: Arctic Cooling Freezer 64 Pro
- Sistema operativo: Win 7
- Località: Varese
Re: da chi posso farlo stampare e sbrogliare su PCB
ahaha scusa,so che sono fissato con il bromo,non voglio stressare,anche io ne faccio pochi di circuiti tipo uno al mese se va bene.però che ti devo dire,se guardi il costo dei fogli press n peel e della basetta ramata ti costa meno una basetta presensibilizzata,il bromo costa poco farlo,non dico che duri una vità.però quasi. è solo da scegliere se fare gli spreconi o far le cose per bene.questo ovviamente è solo un opinione personale
. chiunque è libero di far ciò che ritiene piu opportuno. buona domenica :D


